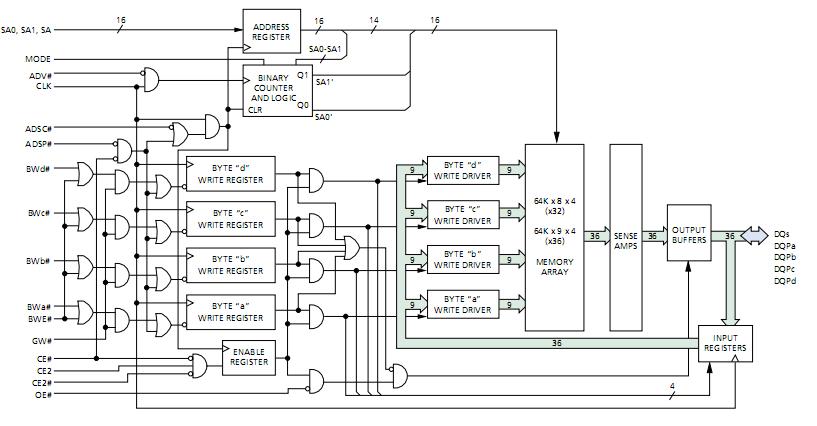
Product Summary
The MT58LC64K18B3LG-8.5 is a flow-through syncburst SRAM. It employs high-speed, low-power CMOS designs that are fabricated using an advanced CMOS process. The MT58LC64K18B3LG-8.5 integrates a 128K x 18, 64K x 32, or 64K x 36 SRAM core with advanced synchronous peripheral circuitry and a 2-bit burst counter. All synchronous inputs pass through registers controlled by a positive-edge-triggered single clock input (CLK).
Parametrics
MT58LC64K18B3LG-8.5 absolute maximum ratings: (1)Voltage on VDD Supply: Relative to VSS: -0.5V to +4.6V; (2)Voltage on VDDQ Supply: Relative to VSS: -0.5V to +4.6V; (3)VIN: -0.5V to VDDQ + 0.5V; (4)Storage Temperature (plastic): -55℃ to +150℃; (5)Junction Temperature: +150℃; (6)Short Circuit Output Current: 100mA.
Features
MT58LC64K18B3LG-8.5 features: (1)Fast clock and OE# access times; (2)Single +3.3V +0.3V/-0.165V power supply (VDD); (3)Separate +3.3V or +2.5V isolated output buffer supply (VDDQ); (4)SNOOZE MODE for reduced-power standby; (5)Common data inputs and data outputs; (6)Individual BYTE WRITE control and GLOBAL WRITE; (7)Three chip enables for simple depth expansion and address pipelining; (8)Clock-controlled and registered addresses, data I/Os and control signals; (9)Internally self-timed WRITE cycle; (10)Burst control pin (interleaved or linear burst); (11)Automatic power-down; (12)100-pin TQFP package; (13)Low capacitive bus loading; (14)x18, x32, and x36 versions available.
Diagrams

(Hong Kong)






