Product Summary
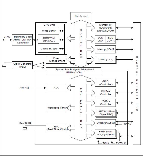
The S3C46Q0X01-EE8X is a 16/32-bit RISC microprocessor. The S3C46Q0X01-EE8X is designed to provide a cost-effective and high performance micro-controller solution for hand-held devices and general applications. To reduce total system cost, the S3C46Q0X01-EE8X also provides the following: 8KB cache, optional internal SRAM, LCD controller, 2-channel UART with handshake, 4-channel DMA, System manager (chip select logic, FP/ EDO/SDRAM controller), 5-channel timers with PWM, I/O ports, RTC, 8-channel 10-bit ADC, IIC-BUS interface, IIS-BUS interface, Sync. SIO interface and PLL for clock. The S3C46Q0X01-EE8X was developed using a ARM7TDMI core, 0.25 um CMOS standard cells, and a memory compiler. Its low-power, simple, elegant and fully static design is particularly suitable for cost-sensitive and power sensitive applications.
Parametrics
S3C46Q0X01-EE8X absolute maximum ratings: (1)DC Supply Voltage, VDD: 3.6 V; (2)DC Input Voltage, VIN: 3.3 V Input buffer to 4.6V; (3)DC Input Voltage, VOUT: 3.3 V buffer to 4.6V; (4)Latch-up Current, Ilatch: ±200 mA; (5)Storage Temperature, TSTG: -40 to 125℃.
Features
S3C46Q0X01-EE8X features: (1)Integrated system for hand-held devices and general embedded applications; (2)16/32-Bit RISC architecture and powerful instruction set with ARM7TDMI CPU core; (3)Thumb de-compressor maximizes code density while maintaining performance; (4)On-chip ICEbreaker debug support with JTAGbased debugging solution; (5)32x8 bit hardware multiplier; (6)New bus architecture to implement Low-Power SAMBA II(SAMSUNG’s ARM CPU embedded Micro-controller Bus Architecture).
Diagrams

(Hong Kong)






